| Created by | |
| Created | June 27, 2012 |
| Last modified | June 28, 2012 |
| Tags | No tags. |
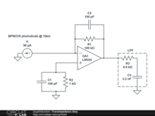
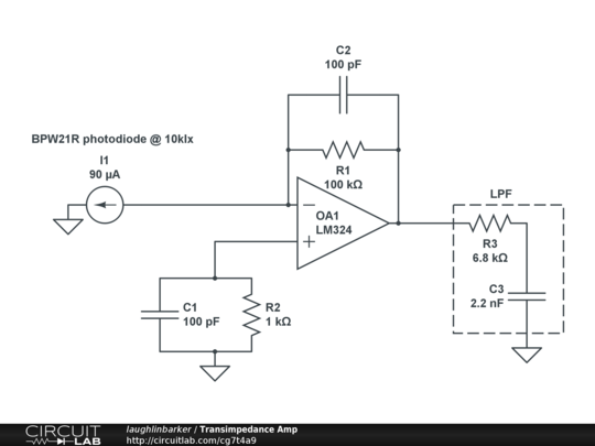
Transimpedence amp (I to V) used by Martinez, Andujar and Enrique, Sensors, 2009, 9. 4615-4634 but with different Rf to produce ~10VDC with 90uA input. Op-amp used in paper is LM308 (precision op-amp apparently)
BPW21R datasheet: http://www.vishay.com/docs/81519/bpw21r.pdf
No comments yet. Be the first!
Please sign in or create an account to comment.
Only the circuit's creator can access stored revision history.