Created by
Created September 23, 2022
Last modified September 23, 2022
Tags No tags.

Summary

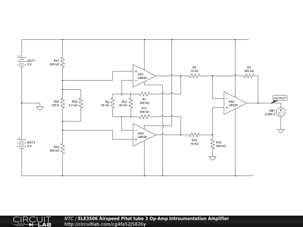
ELE3506 Assignment 2 (Design #2) 3 Op-Amp Instrumentation Amplifier


Description

Not provided.


Comments

No comments yet. Be the first!

Leave a Comment

Adding comments has been disabled for this circuit.

Revision History

Only the circuit's creator can access stored revision history.