Created by
Created January 21, 2017
Last modified February 07, 2017
Tags No tags.

Summary

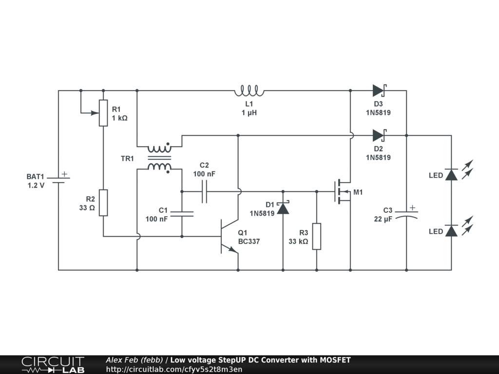
Drive power MOSFET switch to work from single battery cell.
Useful to drive powerful LED flashlight from single battery cell.


Description

Not provided.


Comments

No comments yet. Be the first!

Leave a Comment

Please sign in or create an account to comment.

Revision History

Only the circuit's creator can access stored revision history.