Created by
Created February 25, 2015
Last modified February 26, 2015
Tags No tags.

Summary

Not provided.


Description

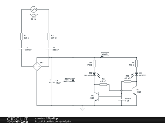
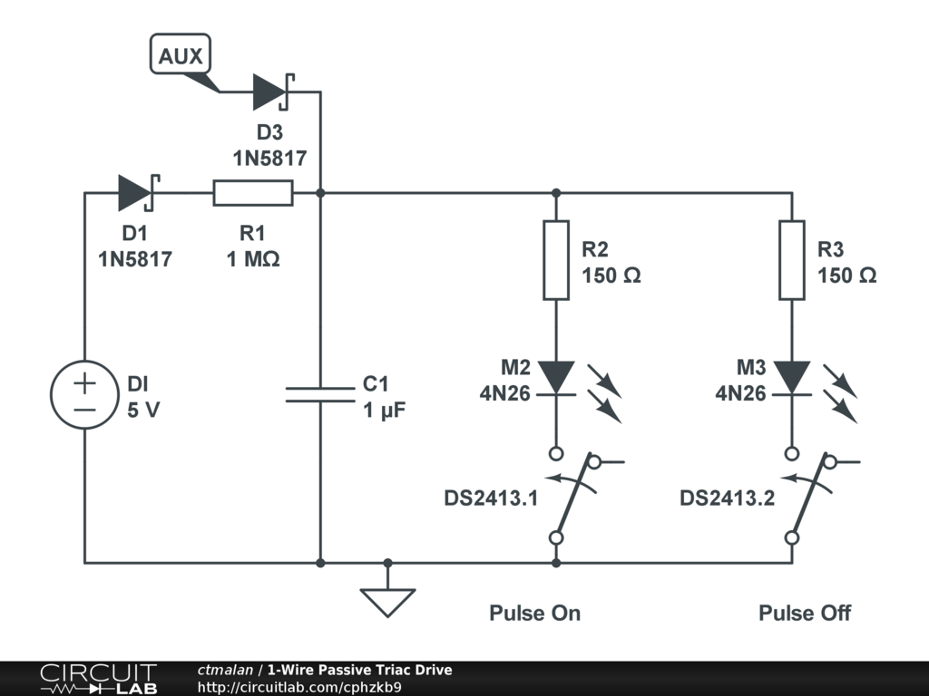
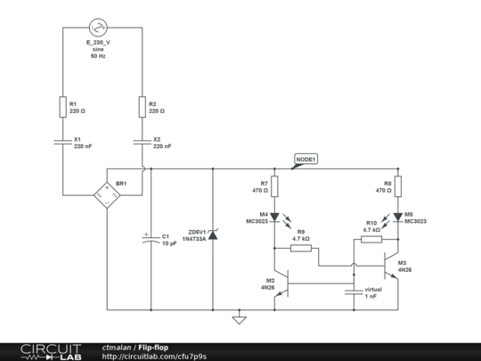
Part two of a 1-wire passively powered mains switch, the flip-flop. See for part one.

The power supply capacitors must be X1 rated and the 220R resistors limit the switch on current and will act as fuses.

The transistor parts of the 4N26 opto-transistors are shown here.

One DS2413 switch must me closed and opened at a time to cause the off-transistor to turn on and light up the LED with a little more than 5 mA.

This mains part of the circuit carries lethal voltages and must be totally isolated from the DS2413 side of the circuit.

Two opt-isolated devices or LEDs can now be used to switch any load. The circuit is shown with two opto-coupled triacs to switch one or two 15 A triacs such as a BTA15 or larger. If only one triac is used the second MOC3023 can be replaced with a LED indication the off-state.


Comments

No comments yet. Be the first!

Leave a Comment

Please sign in or create an account to comment.

Revision History

Only the circuit's creator can access stored revision history.