Created by
Created June 21, 2013
Last modified June 21, 2013
Tags 555   beginner   tutorial  

Summary

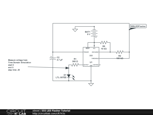
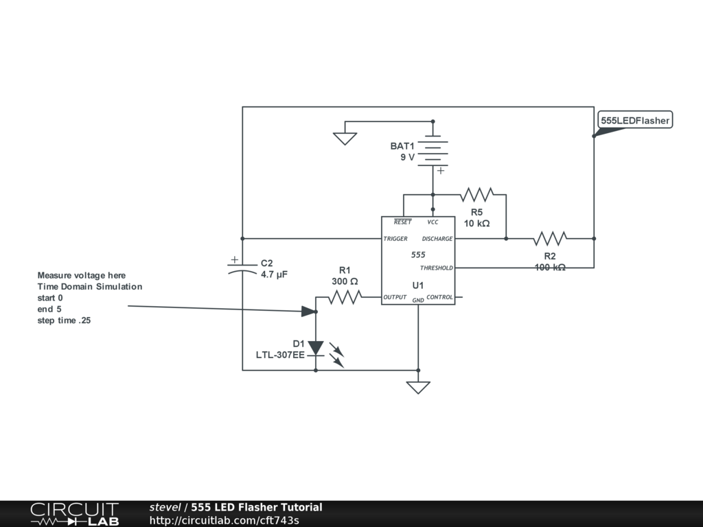
Tutorial on how to build and measure a CircuitLab circuit. Use Time Domain Simulation to measure positive voltage at the anode of the LED. Use start time 0, end 5, stop time .25, and you'll see a rough square/trapezoid wave at about 5.25V on the simulator's graph.

My goal here was to make a circuit that can be immediately breadboarded for an actual application and easily use the modeling tool.

Change R2 to vary the frequency of the pulses. Change R5 to vary the pulse width.


Description

Not provided.


Comments

I tried to make the circuit 'flash' every 6 second. I could not figure out resistor values to that would spike in voltage every 6 seconds instead of turning the LED on/off at 6 second intervals. Do you have any suggestions?

by jeffrey.speich
August 13, 2013

Leave a Comment

Please sign in or create an account to comment.

Revision History

Only the circuit's creator can access stored revision history.