Created by
Created August 31, 2012
Last modified September 10, 2012
Tags need-help  

Summary

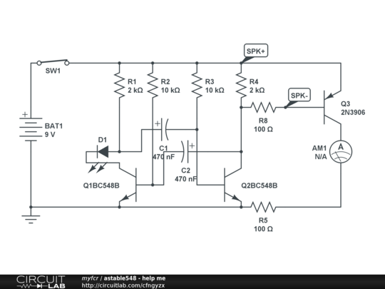
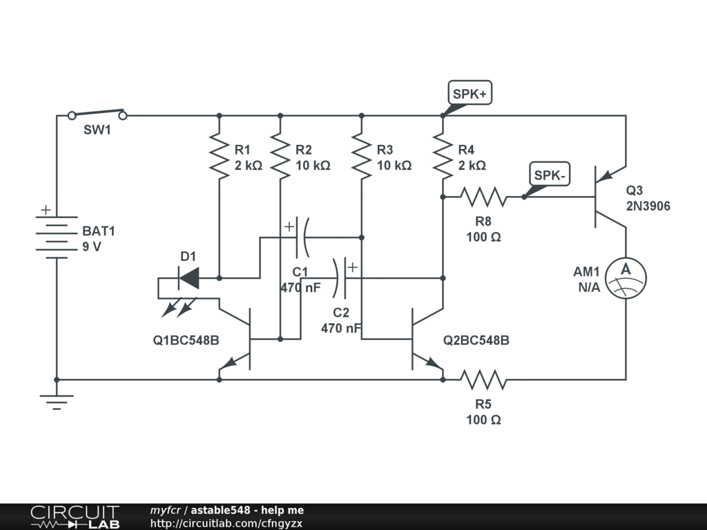
Conecting a piezo spkr between SPK+ and SPK- i got a low sound, i need a bigger sound. Its ok to use a 2N3906?


Description

Conecting a piezo spkr between SPK+ and SPK- i got a low sound, i need a bigger sound. Its ok to use a 2N3906?


Comments

You have not said what you need 'Help' with. Experimenting,1) I would replace the Volt meter with an Amp meter. 2) Reverse the polarity of 'D1'. 3) Move 'D1' in series with 'R11' and Amp meter.

by Optionparty
September 09, 2012

thanks for reviewing, the description was not saved: Conecting a piezo spkr between SPK+ and SPK- i got a low sound, i need a bigger sound. Its ok to use a 2N3906?

by myfcr
September 10, 2012

Your LED, D1 is connect backwards.

by dshaheen
September 10, 2012

OK, drawed it backwards.

by myfcr
September 10, 2012

The current schematic shows the speaker connected between emitter and base of Q3. So the maximum voltage across the speaker would be VBE of Q3 (~0.7V). I believe Spk- should be connected to the collector of Q3 This should produce a much higher voltage across the speaker and increase the volume.

by dshaheen
September 11, 2012

Leave a Comment

Please sign in or create an account to comment.

Revision History

Only the circuit's creator can access stored revision history.