Created by
Created September 20, 2016
Last modified September 20, 2016
Tags No tags.

Summary

Not provided.


Description

Not provided.


Comments

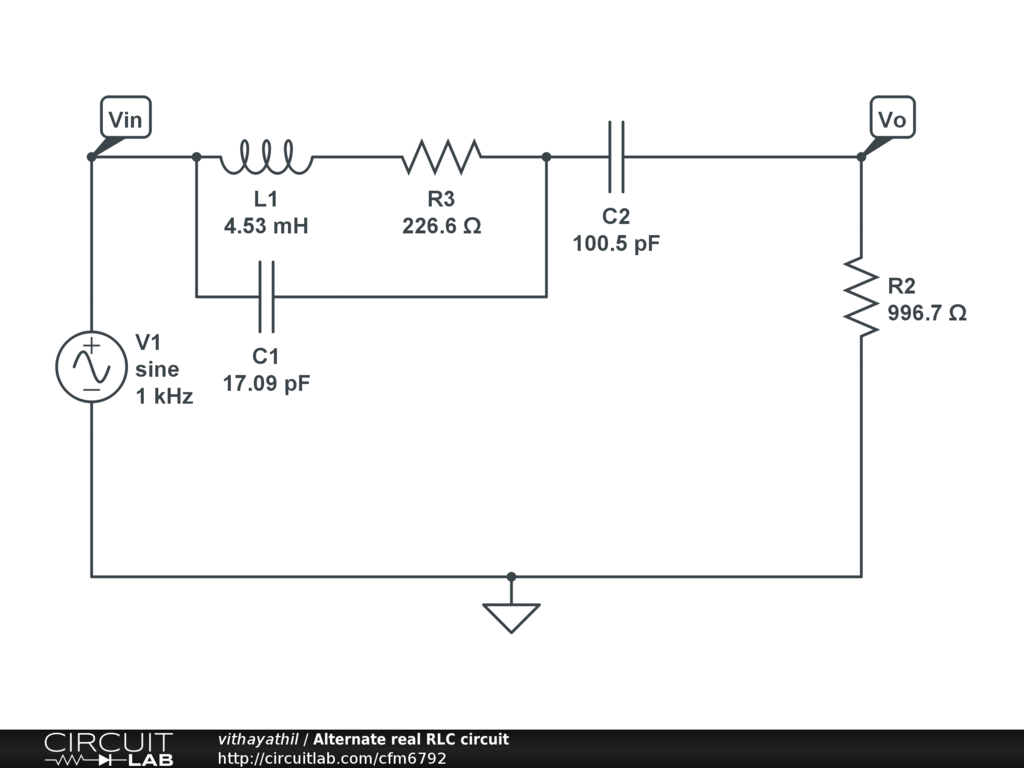
RLC circuit for lab L. I used R3=Rcoil as a series element in the analysis to compare with the parallel R'Coil in a earlier analysis. As expected it makes no difference. I used my component values for the circuit. The coil is self resonant at 572 KHZ, giving C(L) = 17.09pF. I used R1=Rcoil=200 Ohms at 220 KHZ. This is a rough estimate from Vo(w0) and could be determined more precisely. In simulate mode run frequency domain analysis. The resonant frequency is lowered from 235 KHZ for an ideal L of 4.53mH to 219 KHZ, matching measured value.

by vithayathil
September 20, 2016

Leave a Comment

Please sign in or create an account to comment.

Revision History

Only the circuit's creator can access stored revision history.