Created by
Created October 28, 2012
Last modified November 09, 2012
Tags No tags.

Summary

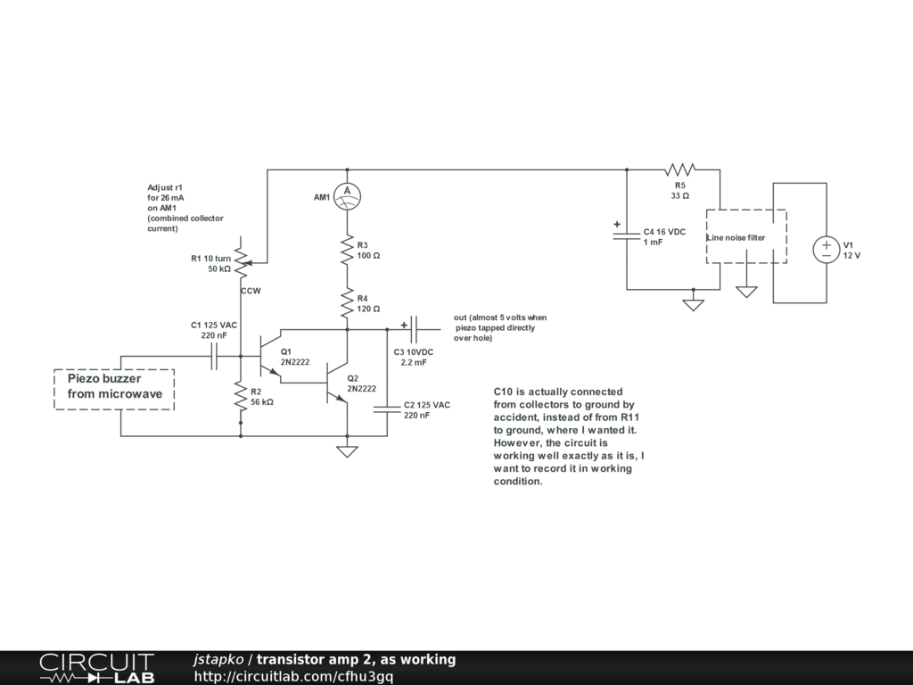
this is a very simple linear amplifier for boosting the signal generated by a piezoelectric loudspeaker used as a microphone. Since this varsion was drawn, R13 has been replaced by a 56k fixed resistor, which seems to make it more stable.


Description

Not provided.


Comments

No comments yet. Be the first!

Leave a Comment

Please sign in or create an account to comment.

Revision History

Only the circuit's creator can access stored revision history.