Created by
Created February 28, 2017
Last modified April 15, 2019
Tags No tags.

Summary

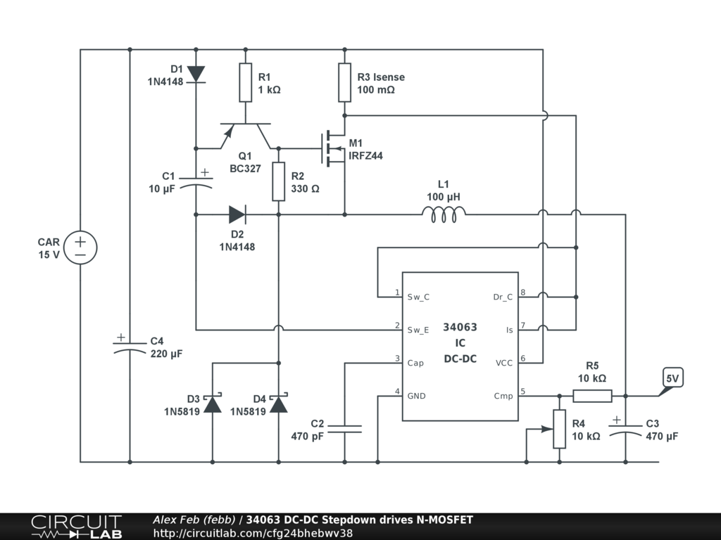
Legacy MC34063 chip drives power N-MOSFET in DC-DC Step Down converter. Minimum components.


Description

Not provided.


Comments

No comments yet. Be the first!

Leave a Comment

Please sign in or create an account to comment.

Revision History

Only the circuit's creator can access stored revision history.