Created by
Created March 09, 2012
Last modified March 09, 2012
Tags No tags.

Summary

Not provided.


Description

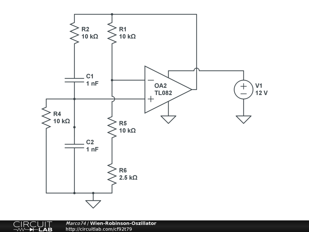
Im Wien-Robinson-Oszillator wird eine Wien-Robinson-Brücke in einer Oszillatorschaltung als frequenzbestimmendes Glied eingesetzt. Dabei wird der Phasendurchgang durch 0° (Phasenverschiebung des Wien-Robinson-Gliedes gleich null) bei der Resonanzfrequenz ausgenutzt und der Verstärker auch auf 0° Phasenverschiebung ausgelegt. Das W.-R. Glied dämpft hier auf 1/3. Folglich muss der Verstärker den Verstärkungsfaktor 3 haben. Anders betrachtet ist nach obigem Bild die Brücken-Diagonalspannung im Resonanzfall null. Im Diagonalzweig liegt ein Operationsverstärker mit seiner real nur endlichen (Leerlauf-)Verstärkung. Deshalb wird die Brücke leicht verstimmt. Aufgrund dessen und der Toleranzen der Bauteile wird immer eine Amplitudenregelung benötigt.

Die Amplitudenregelung erfolgt durch zwei antiparallel geschaltete Dioden D1 und D2. Der Widerstand R3 ist etwas größer als R4, so dass die Verstärkung etwas größer als 3 ist und die Schaltung anschwingt. Wenn die Spannung an R3 etwa 0,5V erreicht, beginnt Strom durch die Dioden zu fließen; damit wird R3 scheinbar kleiner bzw. die Verstärkung herabgesetzt, bis die Schwingung gerade soeben aufrechterhalten wird. Die Frequenz ist 159 Hertz.

Für einen Sinusgenerator mit einstellbarer Frequenz wird für R1 und R2 ein Stereopotentiometer oder bei kleinen Kapazitäten ein Doppel-Drehkondensator eingesetzt.

Anstelle der Dioden kann ein von einem Gleichrichter angesteuerter Feldeffekttransistor (oder ein anderer steuerbarer Widerstand) eingesetzt werden. Die Source-Drain Strecke wirkt als variabler Widerstand und regelt die Verstärkung des Operationsverstärkers.


Comments

No comments yet. Be the first!

Leave a Comment

Please sign in or create an account to comment.

Revision History

Only the circuit's creator can access stored revision history.