Created by
Created June 04, 2015
Last modified June 04, 2015
Tags cmos   digital   logic-gate   xor  

Summary

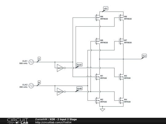
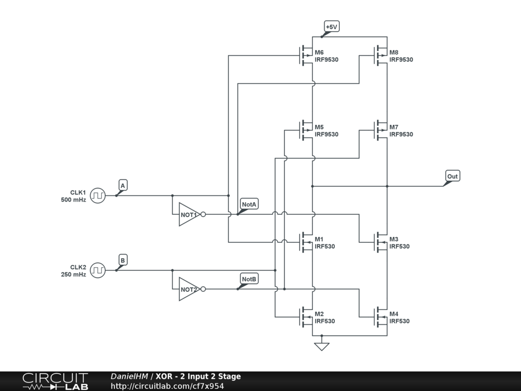
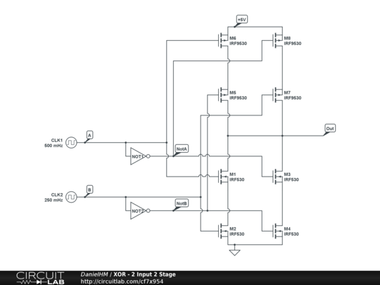
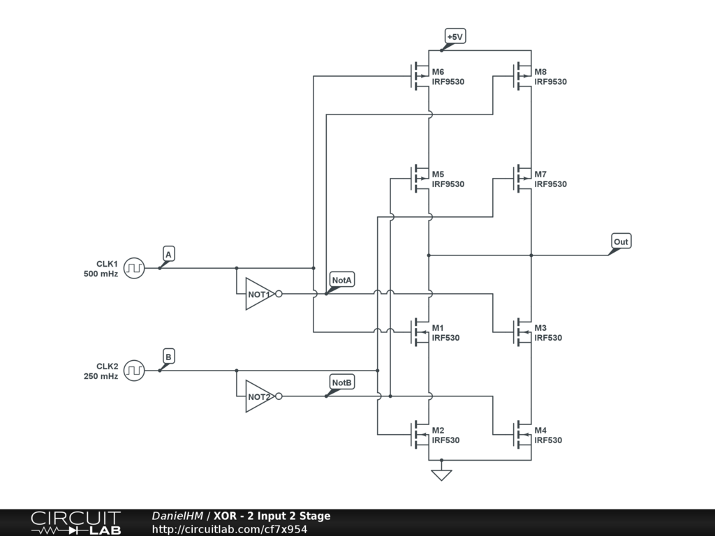
XOR gate directly constructed from MOS transistors.


Description

Not provided.


Comments

No comments yet. Be the first!

Leave a Comment

Please sign in or create an account to comment.

Revision History

Only the circuit's creator can access stored revision history.