Created by
Created April 16, 2021
Last modified June 10, 2021
Tags No tags.

Summary

Not provided.


Description

Not provided.


Comments

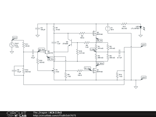
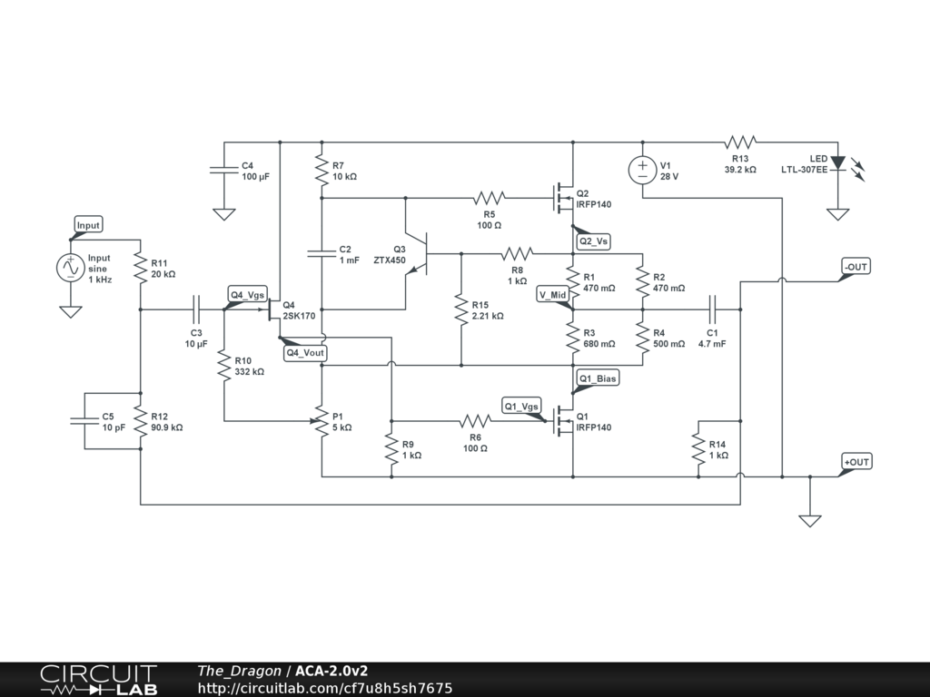
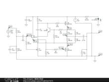
The is an audio amplifier. It is a class A single ended design by Nelson Pass. It is a variatino of the "Amp Camp Amp" found on the DIYAudio website. This circuit schematic is not working correctly. The Q1 bias should be 12VDC. None of the transistors are biasing properly. Strange because this circuit works just fine in real life.

by The_Dragon
April 16, 2021

Leave a Comment

Please sign in or create an account to comment.

Revision History

Only the circuit's creator can access stored revision history.