Created by
Created September 07, 2012
Last modified September 12, 2012
Tags No tags.

Summary

Not provided.


Description

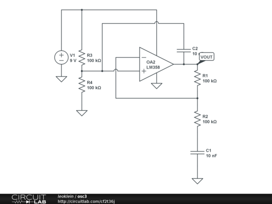
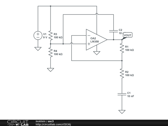
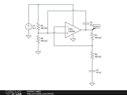
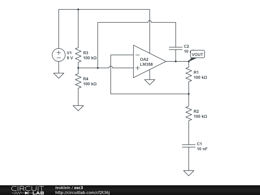
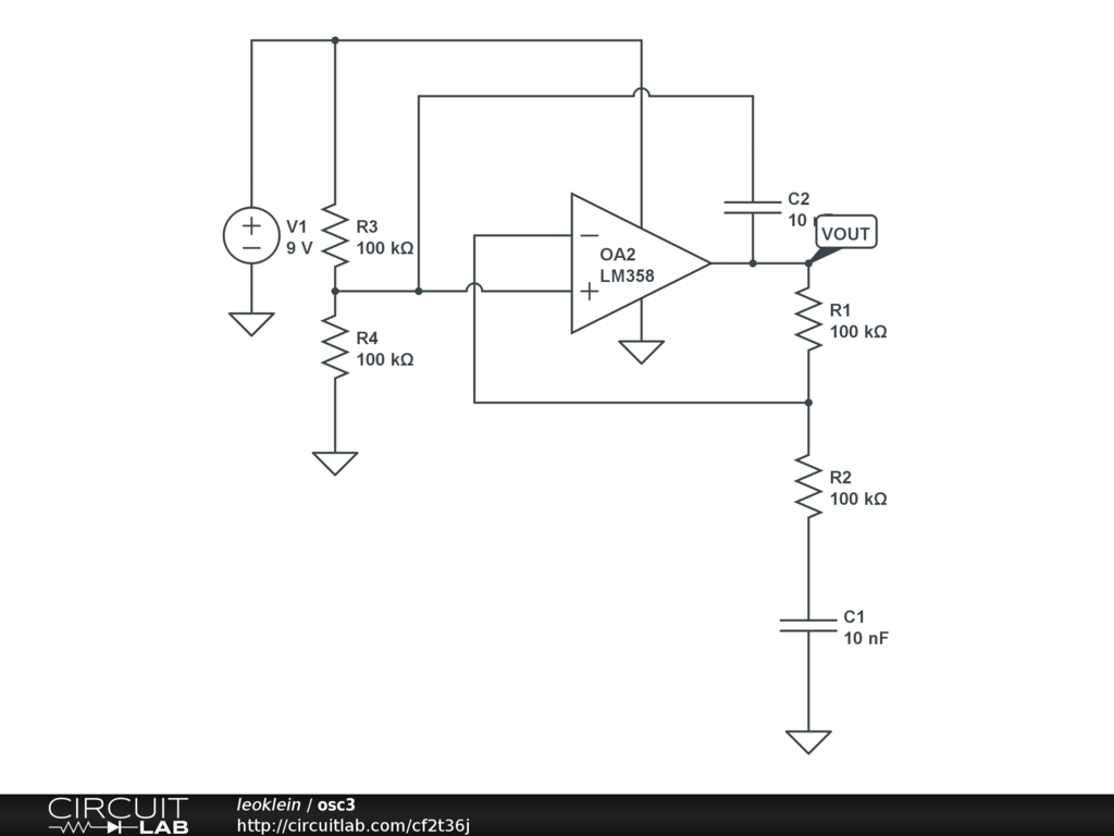
Simple hysteretic oscillator


Comments

No comments yet. Be the first!

Leave a Comment

Please sign in or create an account to comment.

Revision History

Only the circuit's creator can access stored revision history.