Created by
Created November 06, 2012
Last modified November 06, 2012
Tags amplifier   lm741   negative-supply   op-amp  

Summary

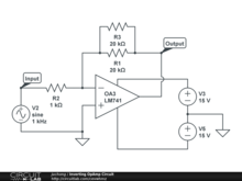
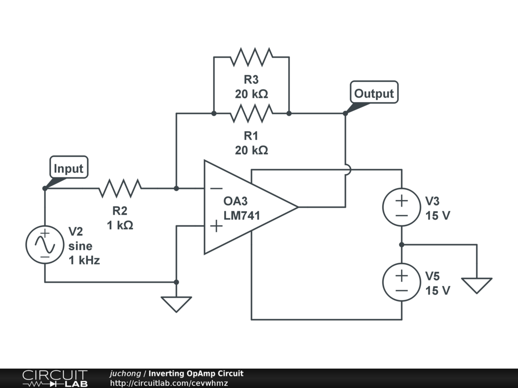
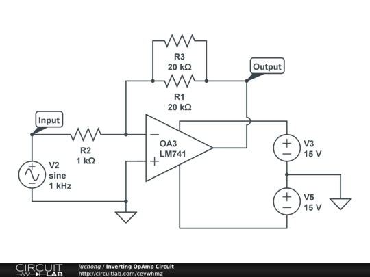
An inverting op-amp circuit with a gain of 10.


Description

An inverting op-amp circuit with a gain of 10. This circuit will amplify a 1 V signal and produce a 10 V P-P signal. A -15 V supply has also been created using two DC voltage sources.


Comments

No comments yet. Be the first!

Leave a Comment

Please sign in or create an account to comment.

Revision History

Only the circuit's creator can access stored revision history.