Created by
Created March 10, 2021
Last modified March 30, 2021
Tags No tags.

Summary

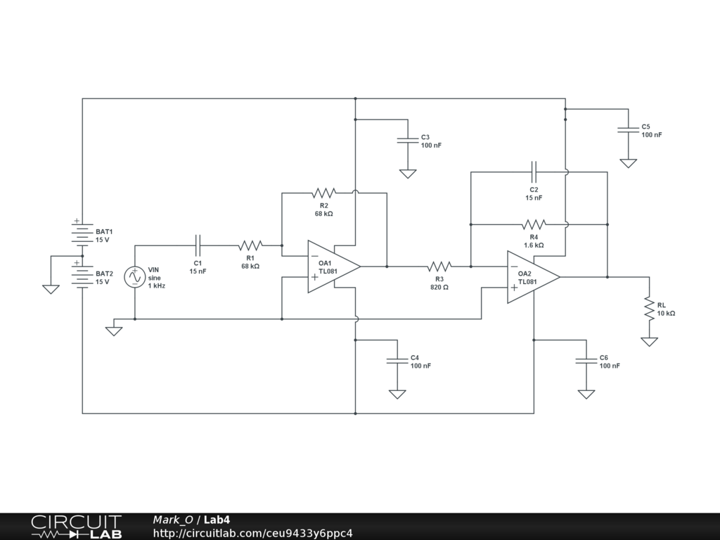
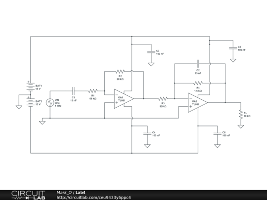
The design for a bandpass filter using two active filters in series.


Description

The design for a bandpass filter using two active filters in series.


Comments

No comments yet. Be the first!

Leave a Comment

Please sign in or create an account to comment.

Revision History

Only the circuit's creator can access stored revision history.