Created by
Created September 15, 2012
Last modified September 15, 2012
Tags No tags.

Summary

Not provided.


Description

Not provided.


Comments

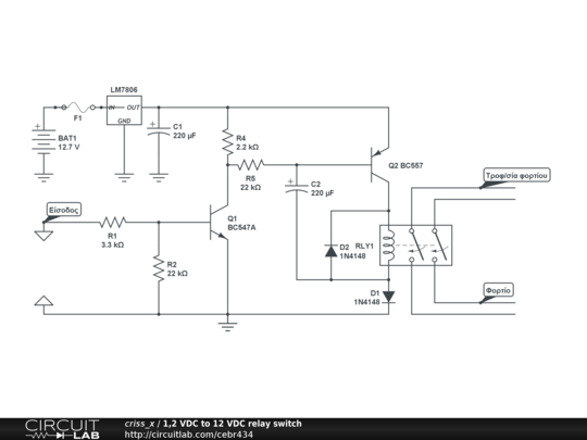
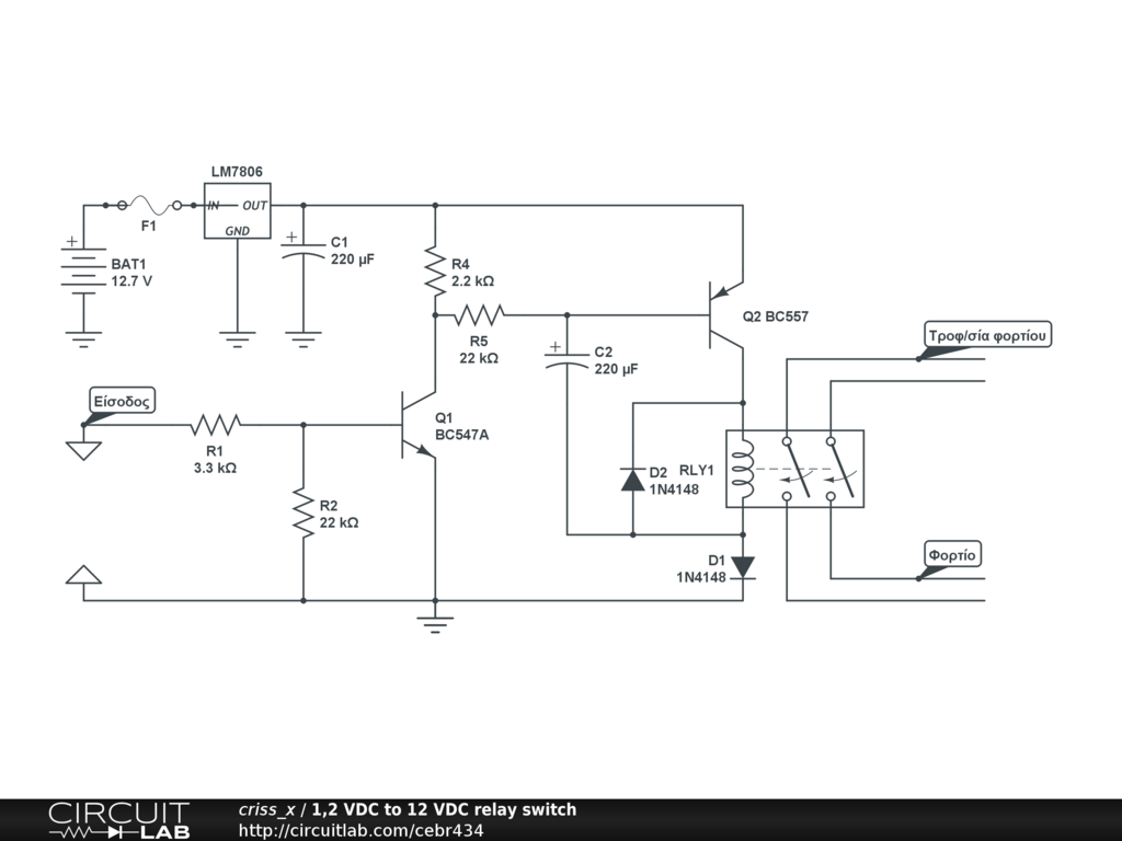
Διακόπτης που διεγείρεται από τάση +1,2 Volts DC κι ενεργοποιεί ρελέ για ανεξάρτητη πηγή ισχύος.

Λειτουργεί με τροφοδοσία + 9-30 Volts DC.

by criss_x
September 15, 2012

Leave a Comment

Please sign in or create an account to comment.

Revision History

Only the circuit's creator can access stored revision history.