Created by
Created January 26, 2019
Last modified January 29, 2019
Tags No tags.

Summary

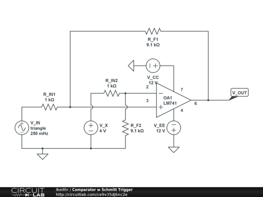
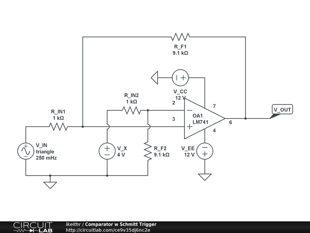
Comparator circuit with Schmitt Trigger. Trigger provides 1.2 V of hysteresis to mitigate switching chatter.


Description

Not provided.


Comments

No comments yet. Be the first!

Leave a Comment

Please sign in or create an account to comment.

Revision History

Only the circuit's creator can access stored revision history.