Created by
Created October 28, 2016
Last modified October 29, 2016
Tags No tags.

Summary

Not provided.


Description

Not provided.


Comments

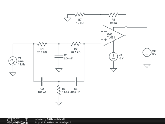
Hello ohoilett, The twin tee notch response can be sharpened by feeding back one tenth of the output voltage (one twentieth of OA1 output) to the ground ends of C1 and R3. Worth a try! Hope this is helpful, mike

by mikerogerswsm
October 30, 2016

Wow that really does help. Thanks for the tip. https://www.circuitlab.com/circuit/cef86z/60hz-notch-filter-better/

by ohoilett
November 06, 2016

Leave a Comment

Please sign in or create an account to comment.

Revision History

Only the circuit's creator can access stored revision history.