Created by
Created March 24, 2012
Last modified January 25, 2013
Tags bjt   digital   digitalcircuitman777   logic-gate   nor   transistor   ttl  

Summary

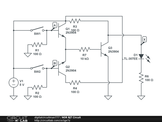
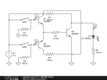
This is a way I have constructed a NOR TTL Logic Gate using NPN BJT transistors.


Description

A NOR TTL Logic Gate using NPN BJT transistors.

BTW... Be sure to catch my videos on YouTube at: http://www.youtube.com/user/digitalcircuitman777


Comments

si se construye asi la transistor Q3 se va a quemar, lo ideal seria colocarle una resistencia de 10k entre el emisor de Q1 y Q2 hasta la base de Q3

by joanton93
January 25, 2013

Thank you for informing me of that detail.

by digitalcircuitman777
January 25, 2013

Leave a Comment

Please sign in or create an account to comment.

Revision History

Only the circuit's creator can access stored revision history.