Created by
Created March 05, 2012
Last modified March 05, 2012
Tags No tags.

Summary

Not provided.


Description

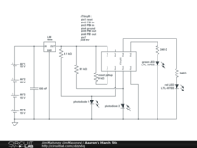
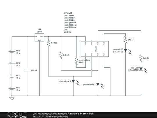
Aaron's ATtiny85 2 in, 2 out on March 12 2012

Just what the title says, eh?


Comments

No comments yet. Be the first!

Leave a Comment

Please sign in or create an account to comment.

Revision History

Only the circuit's creator can access stored revision history.