Created by
Created June 04, 2014
Last modified June 09, 2014
Tags compensation   integrator   op-amp  

Summary

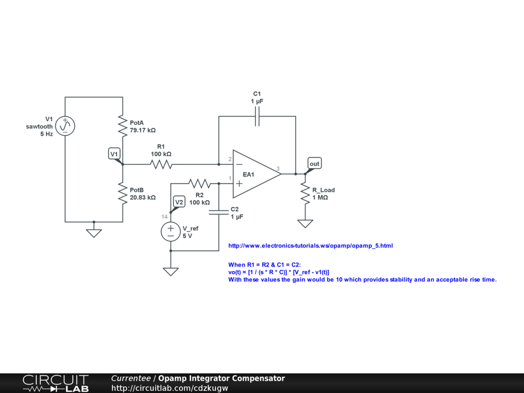
Compensator used in a 11 - 14V input, 24V output, boost converter. Opamp/Error Amplifier and reference voltage provided from TL494 I.C. [http://www.onsemi.com/pub_link/Collateral/TL494-D.PDF].

R_load resistance added to properly probed the error-amplifier output.

'V1' waveform in practice would be output voltage of the boost converter going through a voltage divider to step it down to the reference voltage's scale. Our voltage divider would be a 100k-ohm potentiometer adjusted to 5/24 ratio.


Description

Not provided.


Comments

No comments yet. Be the first!

Leave a Comment

Please sign in or create an account to comment.

Revision History

Only the circuit's creator can access stored revision history.