Created by
Created July 06, 2024
Last modified July 07, 2024
Tags No tags.

Summary

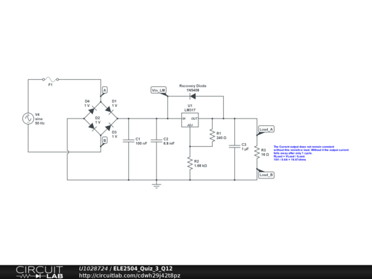
Bridge Rectified Power Supply. Resistive Load required on LM317 output to make output current constant around 0.6A.


Description

Not provided.


Comments

No comments yet. Be the first!

Leave a Comment

Please sign in or create an account to comment.

Revision History

Only the circuit's creator can access stored revision history.