Created by
Created February 01, 2021
Last modified February 01, 2021
Tags No tags.

Summary

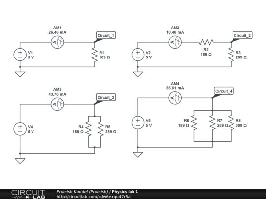
Circuit for part 2 of physics 1E03 lab 1


Description

Not provided.


Comments

No comments yet. Be the first!

Leave a Comment

Please sign in or create an account to comment.

Revision History

Only the circuit's creator can access stored revision history.