Created by
Created September 20, 2024
Last modified September 20, 2024
Tags bss138  

Summary

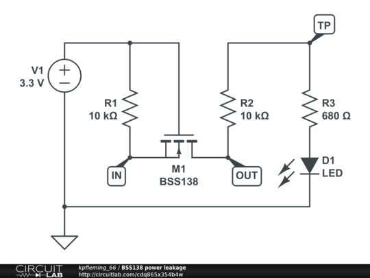
Circuit demonstrating power flow through BSS138 level shifter when high-side power supply is not connected.


Description

Not provided.


Comments

No comments yet. Be the first!

Leave a Comment

Please sign in or create an account to comment.

Revision History

Only the circuit's creator can access stored revision history.