Created by
Created May 19, 2019
Last modified June 07, 2019
Tags No tags.

Summary

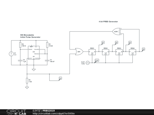
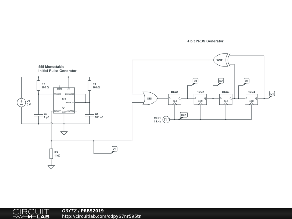
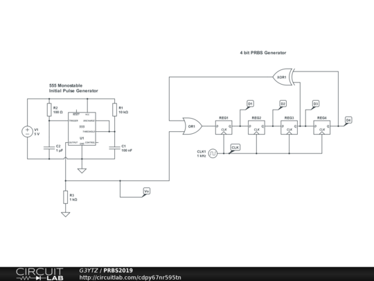
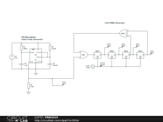
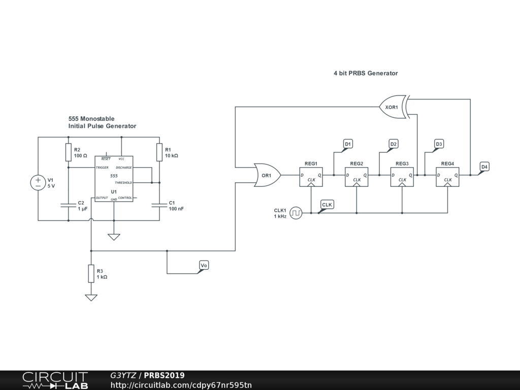
4 bit PRBS generator
The 555 timer is used to start the shift register.


Description

Not provided.


Comments

No comments yet. Be the first!

Leave a Comment

Please sign in or create an account to comment.

Revision History

Only the circuit's creator can access stored revision history.