Created by
Created May 11, 2012
Last modified May 11, 2012
Tags No tags.

Summary

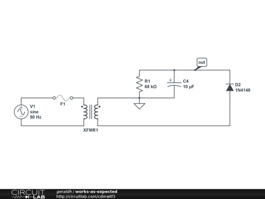
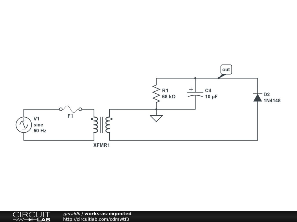
smoothing of output by C4 works


Description

Not provided.


Comments

No comments yet. Be the first!

Leave a Comment

Please sign in or create an account to comment.

Revision History

Only the circuit's creator can access stored revision history.