Created by
Created February 03, 2013
Last modified February 03, 2013
Tags No tags.

Summary

Not provided.


Description

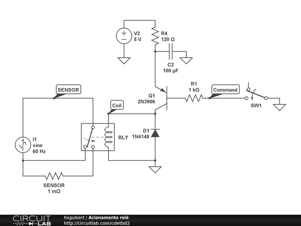
A simple way to trigger a relay but reduce its stationary coil current to half of the nominal value after triggering.

It does not work for fast switching, since the capacitor must charge to trigger the relay again, but its ideal for circuits that keep the relay activated for long periods and have critical power supply requirements.


Comments

No comments yet. Be the first!

Leave a Comment

Please sign in or create an account to comment.

Revision History

Only the circuit's creator can access stored revision history.