Created by
Created April 29, 2013
Last modified April 29, 2013
Tags 12v-driver   joule-thief   led-array  

Summary

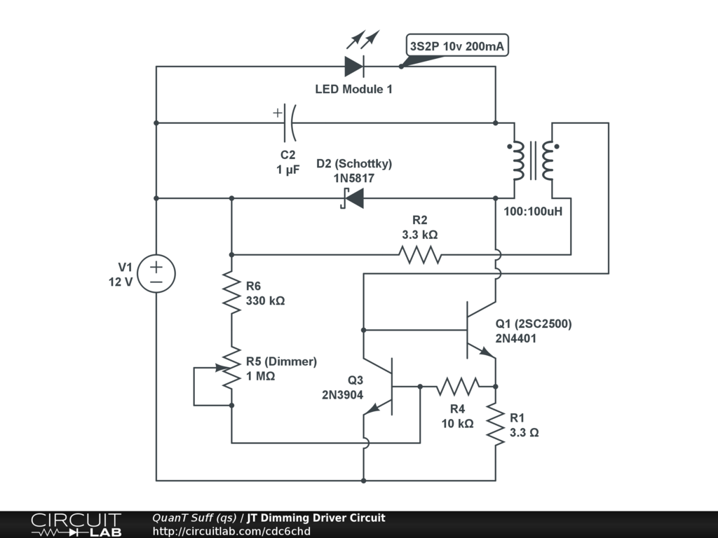
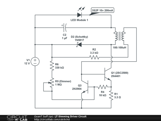
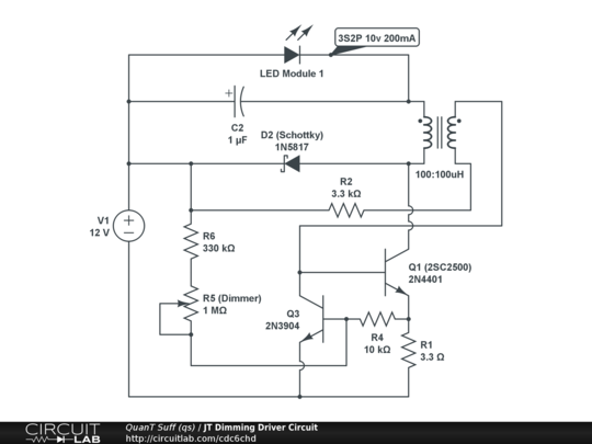
A "true" Joule-thief circuit to drive a 3S2P LED array from DX (SKU 195326). Features a dimmable output.


Description

Not provided.


Comments

No comments yet. Be the first!

Leave a Comment

Please sign in or create an account to comment.

Revision History

Only the circuit's creator can access stored revision history.