Created by
Created October 06, 2012
Last modified October 06, 2012
Tags No tags.

Summary

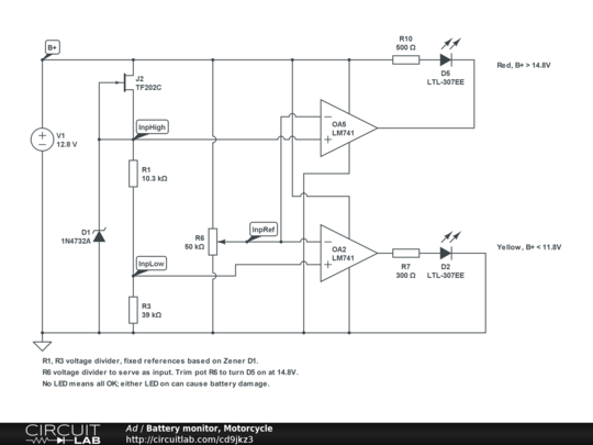
Small 2 LED circuit to monitor vehicle battery overcharging or running empty.


Description

Not provided.


Comments

No comments yet. Be the first!

Leave a Comment

Please sign in or create an account to comment.

Revision History

Only the circuit's creator can access stored revision history.