Created by
Created November 21, 2021
Last modified February 19, 2022
Tags ldr  

Summary

Not provided.


Description

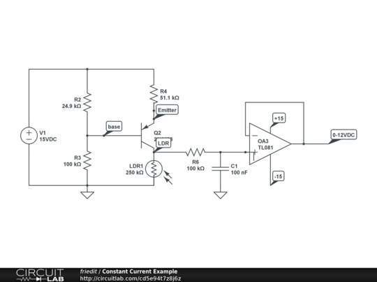
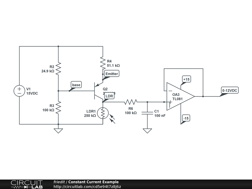
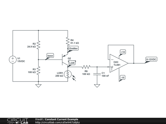
Circuit converts a light source into a linear 0-12vdc output using an LDR.

The PNP transistor is used as a constant current supply for the LDR.

The collector is connected to an op-amp.

With the current values the output is about 0-12VDC


Comments

No comments yet. Be the first!

Leave a Comment

Please sign in or create an account to comment.

Revision History

Only the circuit's creator can access stored revision history.