Created by
Created January 22, 2013
Last modified February 13, 2013
Tags No tags.

Summary

Not provided.


Description

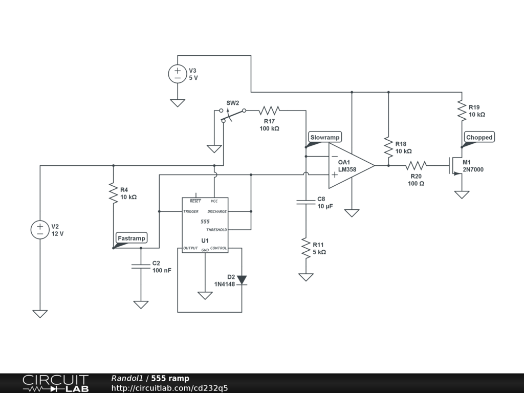
A fairly simple circuit that produces a ramping up PWM signal and conversly a ramping down PWM waveform.


Comments

No comments yet. Be the first!

Leave a Comment

Please sign in or create an account to comment.

Revision History

Only the circuit's creator can access stored revision history.