Created by
Created April 13, 2013
Last modified April 13, 2013
Tags lm556   model-railway   point-control  

Summary

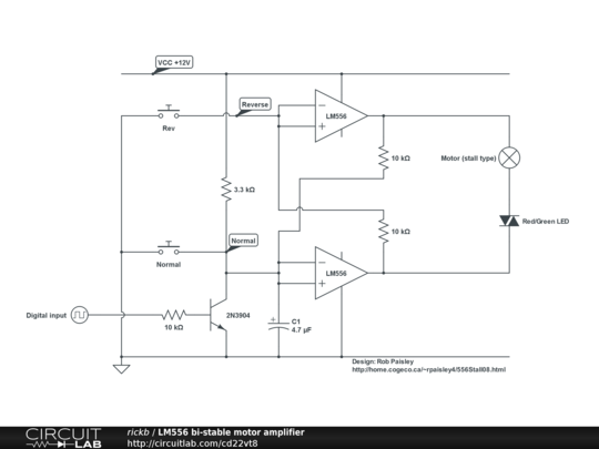
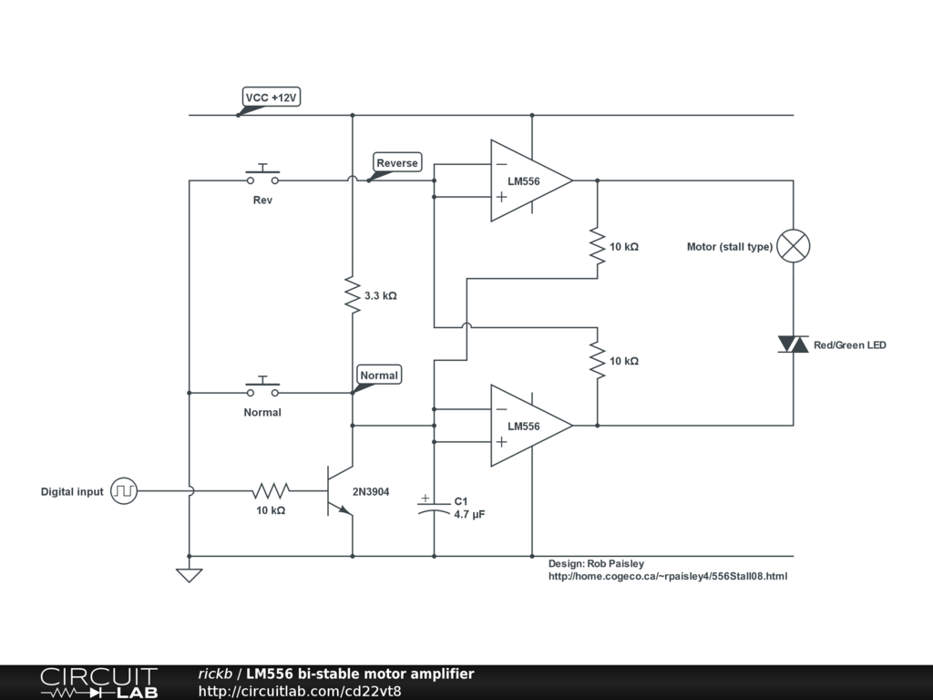
This flip-flop provides a motor driver for point motors on model railways (design by Rob Paisley).


Description

This flip-flop provides a motor driver for point motors on model railways. It is suitable only for stall motors, i.e. the slow motors that safely stop at the extremes of their own accord. It can provide up to 200mA output, which is sufficient for no more than ten motors per flip-flop.

Input control is by push button (shown), or alternatively by digital input via the (opptional) NPN transistor.

This design was by Rob Paisley (http://home.cogeco.ca/~rpaisley4/556Stall08.html), who also provides circuit boards and kits for sale. On his website, Rob also suggest several other ways to couple various inputs.


Comments

No comments yet. Be the first!

Leave a Comment

Please sign in or create an account to comment.

Revision History

Only the circuit's creator can access stored revision history.