Created by
Created March 28, 2013
Last modified March 28, 2013
Tags dc   driver   flashlight   pulsed  

Summary

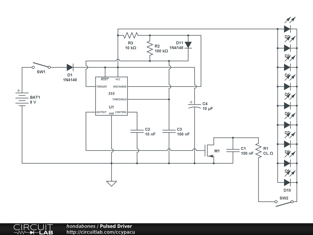
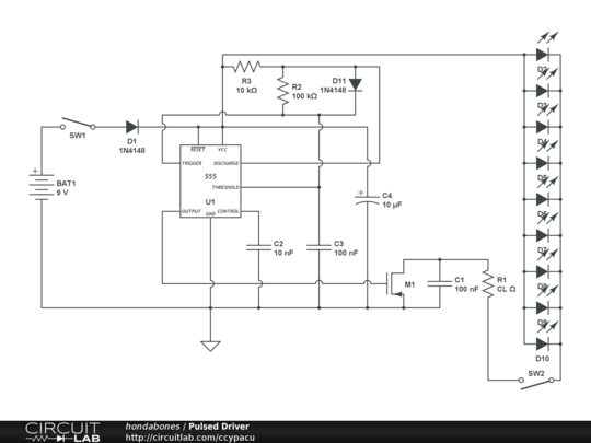
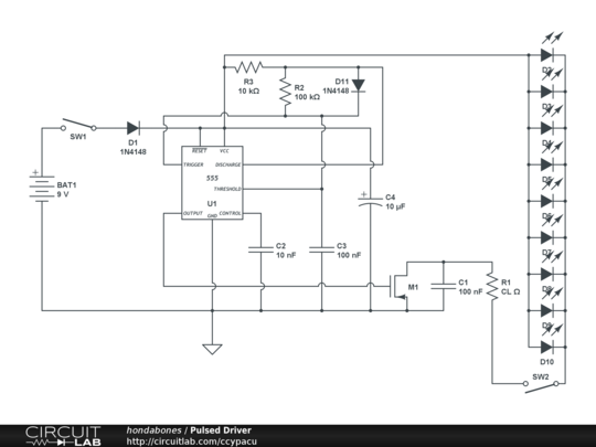
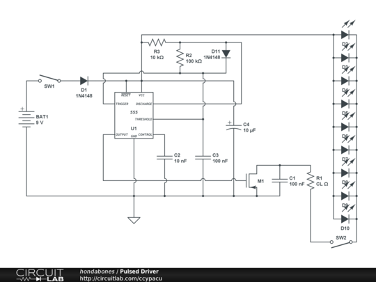
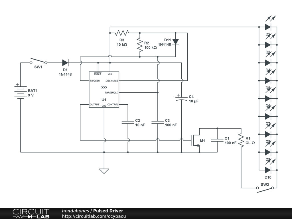
More efficient circuit for a 9 LED flashlight.


Description

D11 allows for approximately 10% duty cycle. C1 helps smooth out voltage spikes from the MOSFET switching. R3 can be selected to create short or long battery life and LED life. Brightness will be affected.


Comments

No comments yet. Be the first!

Leave a Comment

Please sign in or create an account to comment.

Revision History

Only the circuit's creator can access stored revision history.