Created by
Created July 03, 2013
Last modified July 03, 2013
Tags No tags.

Summary

Not provided.


Description

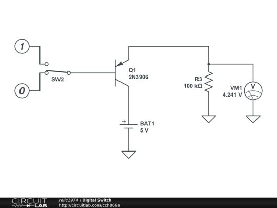
using simple common PNP transistor to apply power to a load, or shut it off. testing as an easy way to use digital IO to power cycle a bluetooth radio


Comments

No comments yet. Be the first!

Leave a Comment

Please sign in or create an account to comment.

Revision History

Only the circuit's creator can access stored revision history.