Created by
Created May 10, 2012
Last modified May 16, 2012
Tags No tags.

Summary

Proyecto Display 7 segmentos.
Tópicos de Matemáticas Discretas.


Description

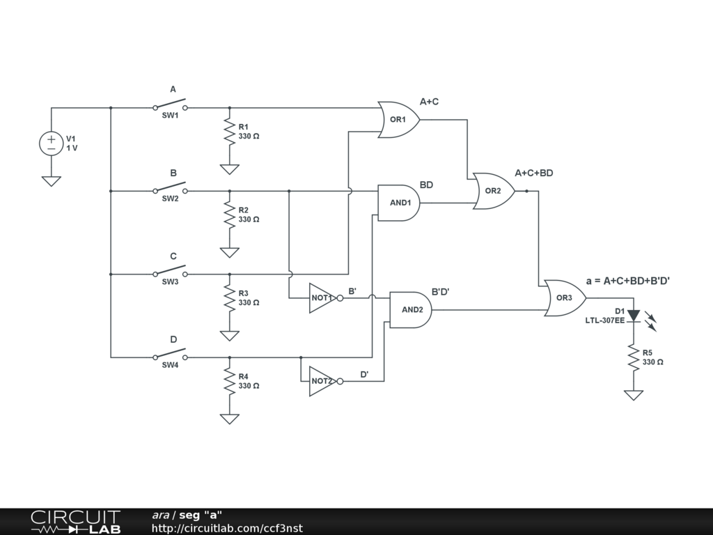
El circuito lógico corresponde a la expresión booleana simplificada para el segmento "a" del display 7 segmentos.


Comments

No comments yet. Be the first!

Leave a Comment

Adding comments has been disabled for this circuit.

Revision History

Only the circuit's creator can access stored revision history.