Created by
Created March 11, 2012
Last modified March 13, 2012
Tags amplifier   audio   bjt  

Summary

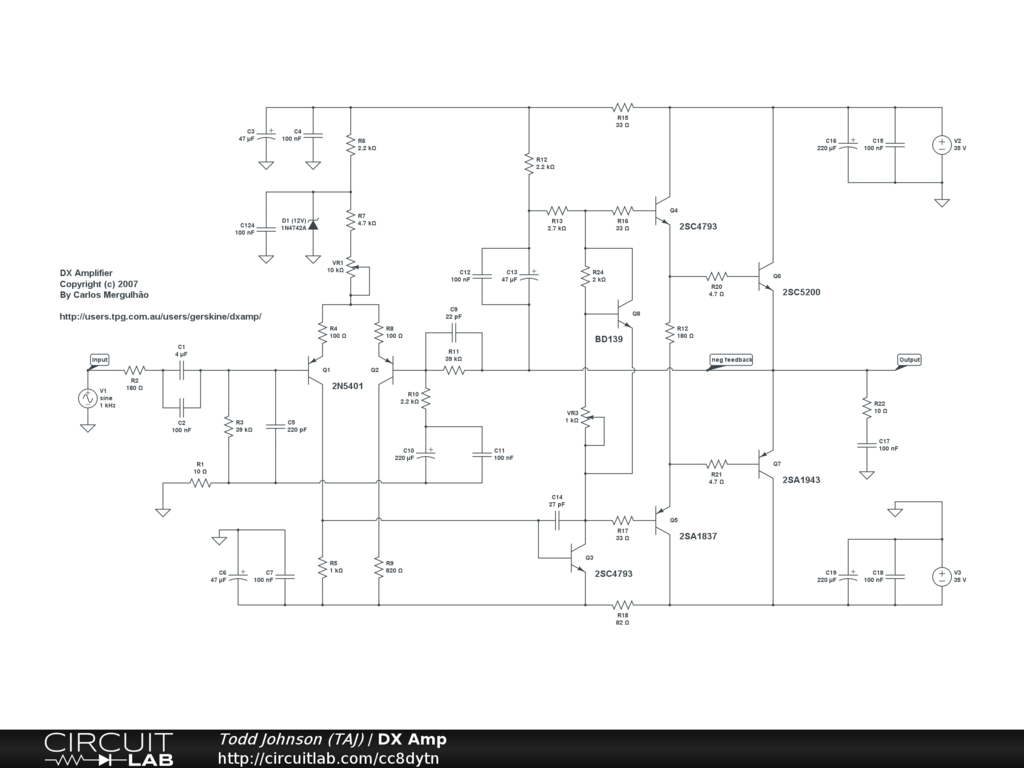
This is a simple 50 watt audio power amplifier circuit that was designed by Brazilian Carlos Mergulhão who offers it freely to the DIY community -- for non commercial use. It has since become renowned for its exceptional sound quality. Visit http://users.tpg.com.au/users/gerskine/dxamp/default.htm for complete construction details.


Description

Not provided.


Comments

No comments yet. Be the first!

Leave a Comment

Adding comments has been disabled for this circuit.

Revision History

Only the circuit's creator can access stored revision history.