Created by
Created May 17, 2013
Last modified May 13, 2014
Tags No tags.

Summary

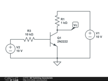
Run DC Sweep to see the switching characteristic curve.
V2 is the X-axis
Vc is the Y-axis


Description

Not provided.


Comments

No comments yet. Be the first!

Leave a Comment

Please sign in or create an account to comment.

Revision History

Only the circuit's creator can access stored revision history.