Created by
Created December 08, 2013
Last modified December 08, 2013
Tags bjt   white-noise  

Summary

Not provided.


Description

Not provided.


Comments

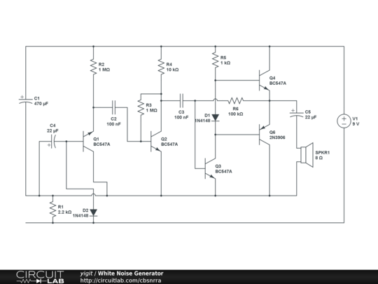
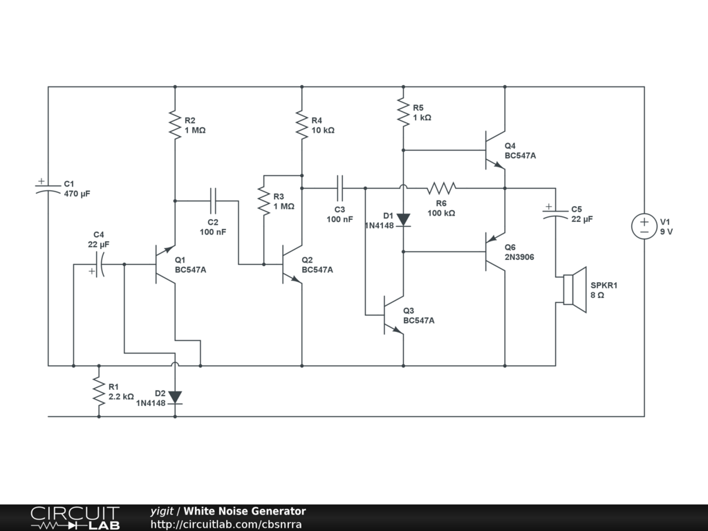
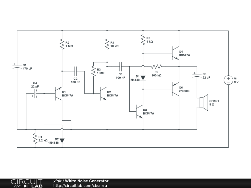
The time analysis shows tens of (positive and negative) TV on the output. Teravolts!? That doesn't seem right. Anybody know how to interpret the simulation results?

by ecashin
February 17, 2021

Leave a Comment

Please sign in or create an account to comment.

Revision History

Only the circuit's creator can access stored revision history.