Created by
Created November 13, 2012
Last modified November 13, 2012
Tags op-amp   phase-shift  

Summary

Not provided.


Description

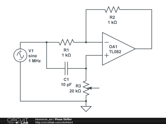
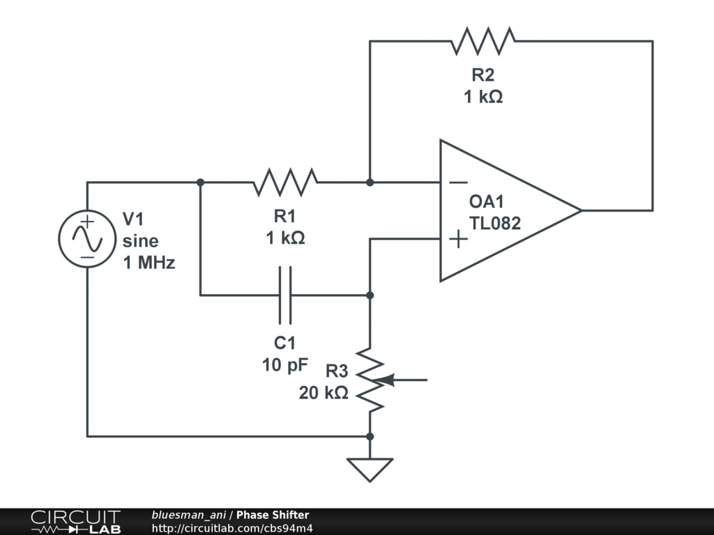
This circuit acts as a 0 - 180 degree phase shifter. The values of R3 and C1 determines the shift. If you tune the circuit by varying R3 exactly to the supply frequency you should get 180 degree shift. By changing R3, you can change the shift.


Comments

No comments yet. Be the first!

Leave a Comment

Please sign in or create an account to comment.

Revision History

Only the circuit's creator can access stored revision history.