Created by
Created March 11, 2012
Last modified March 13, 2012
Tags lps_current_monitor  

Summary

Not provided.


Description

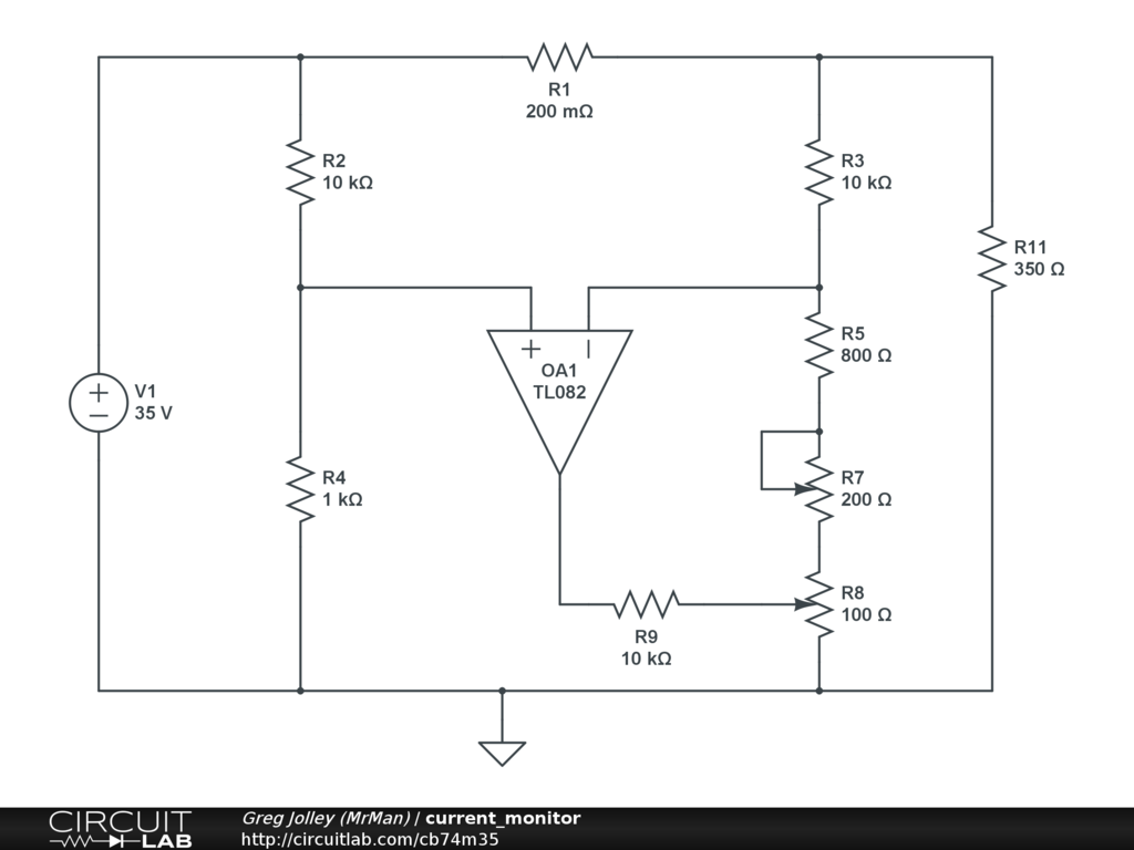
Basic form of the current monitoring circuit of the linear power supply.


Comments

No comments yet. Be the first!

Leave a Comment

Please sign in or create an account to comment.

Revision History

Only the circuit's creator can access stored revision history.