Created by
Created April 15, 2013
Last modified April 15, 2013
Tags No tags.

Summary

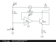
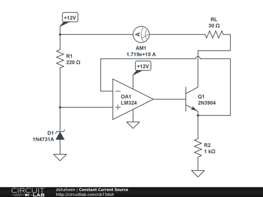
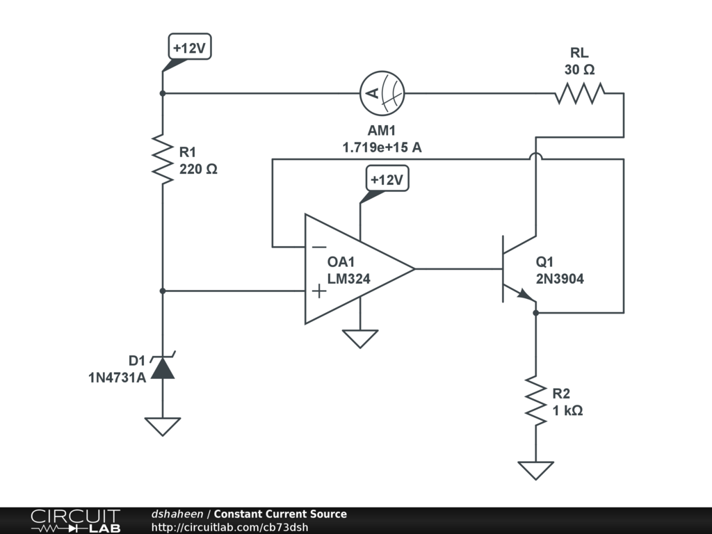
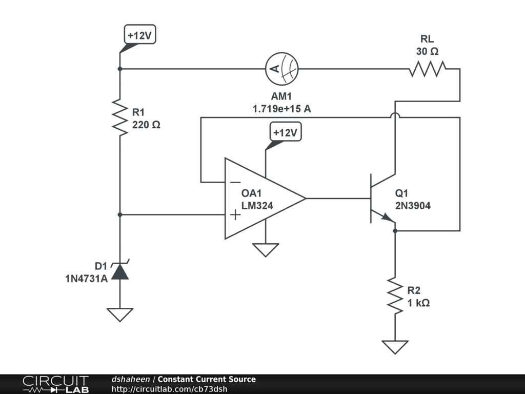
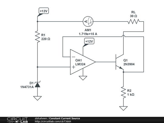
Constant current source. Works for RL<30 Ohms, but fails when RL is 30 Ohms


Description

Not provided.


Comments

No comments yet. Be the first!

Leave a Comment

Please sign in or create an account to comment.

Revision History

Only the circuit's creator can access stored revision history.