Created by
Created October 31, 2012
Last modified November 17, 2012
Tags No tags.

Summary

Not provided.


Description

Not provided.


Comments

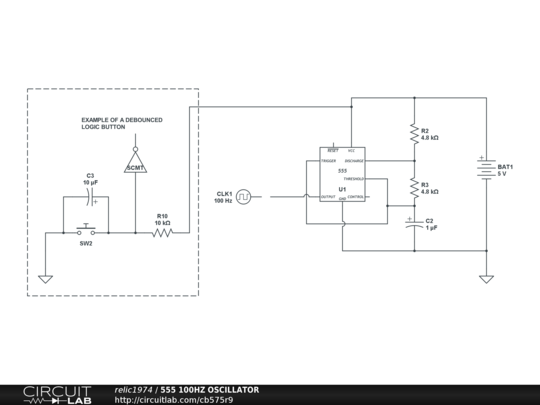
An almost perfect 100hz with a 66.6% duty cycle. Perfect for arduino projects that need external timing or for keeping time.

by relic1974
November 01, 2012

Leave a Comment

Please sign in or create an account to comment.

Revision History

Only the circuit's creator can access stored revision history.