Created by
Created March 18, 2012
Last modified March 18, 2012
Tags No tags.

Summary

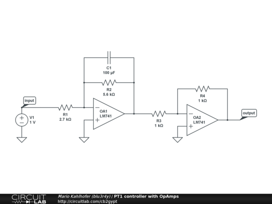
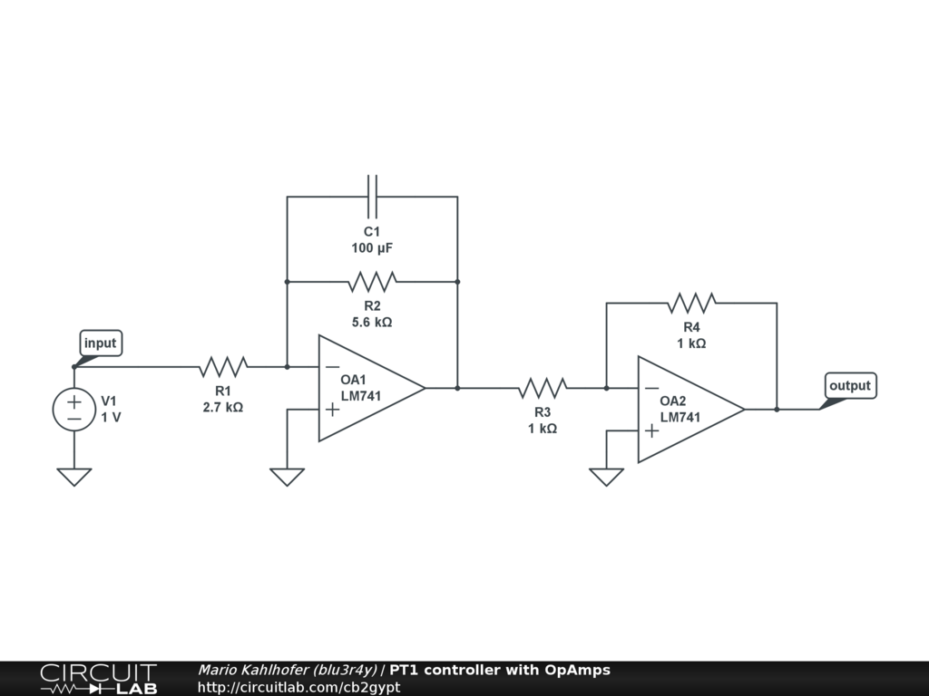
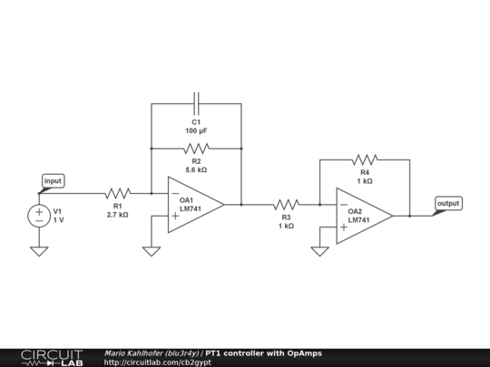
Simple circuit with OpAmps, realising a PT1 controller with k = 2 and T = 0.55


Description

Not provided.


Comments

No comments yet. Be the first!

Leave a Comment

Please sign in or create an account to comment.

Revision History

Only the circuit's creator can access stored revision history.