Created by
Created January 01, 2013
Last modified January 01, 2013
Tags No tags.

Summary

Not provided.


Description

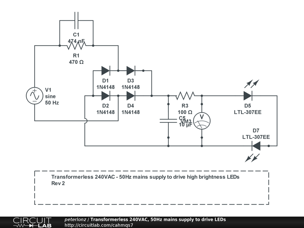
This is a well known circuit which I "borrowed" to see if I could obtain some voltage & current outputs. I am using this build/simulate program for the first time & unfortunately I have achieved nothing except perhaps to practice drawing simple circuits. If I have made an obvious error I'd like to know. If not what steps should I take to obtain some output data? Thanks


Comments

No comments yet. Be the first!

Leave a Comment

Adding comments has been disabled for this circuit.

Revision History

Only the circuit's creator can access stored revision history.