Created by
Created December 21, 2013
Last modified December 21, 2013
Tags No tags.

Summary

Not provided.


Description

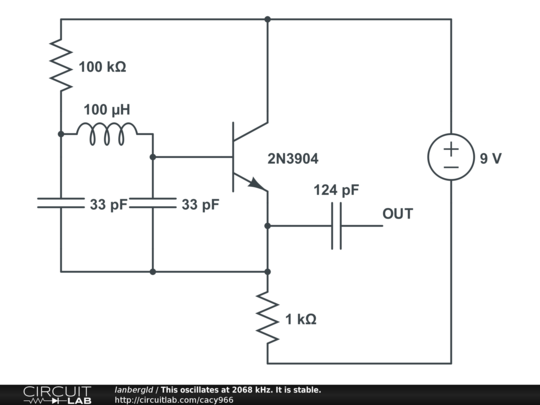
Am trying to make an LF upconverter to connect to a cheap shortwave portable radio. This is my first successful local oscillator section. I'm hoping it won't lose the oscillation when connected to the other 2 stages (RF in and mixer) which I'm going to make next.


Comments

No comments yet. Be the first!

Leave a Comment

Adding comments has been disabled for this circuit.

Revision History

Only the circuit's creator can access stored revision history.