Created by
Created February 17, 2013
Last modified January 09, 2014
Tags audio   guitar   mosfet   stompbox  

Summary

Not provided.


Description

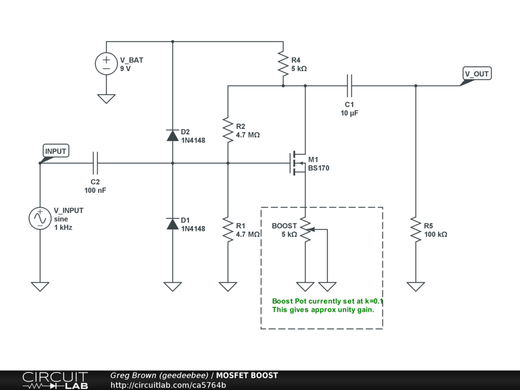
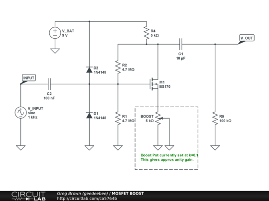
Modeled on the popular ZVEX SHO guitar signal booster. Best experienced in real life though ;)

Highly simplified to get rid of the switching/power circuitry. This is just for playing with component values...


Comments

No comments yet. Be the first!

Leave a Comment

Please sign in or create an account to comment.

Revision History

Only the circuit's creator can access stored revision history.