Created by
Created May 13, 2012
Last modified May 14, 2012
Tags block-diagram   feedback   thermal  

Summary

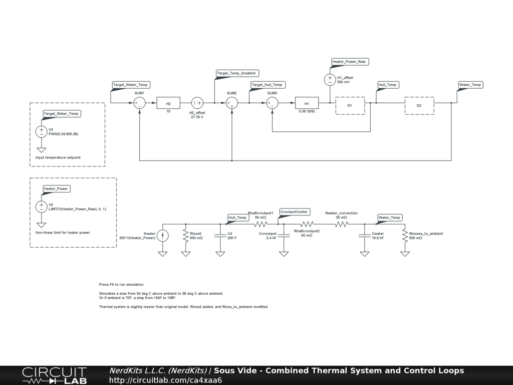
Simulatable combined feedback loops plus thermal model for the NerdKits Sous Vide Controller.


Description

See http://www.nerdkits.com/videos/sous-vide/

See also: inner and outer feedback loops

Try changing H2's transfer function from "10" to "10 + 0.001/s" to add an integral term to the controller and watch how it gets rid of steady-state error! Then, adjust the 0.001 and see how you can make it either oscillate or be largely ineffective.


Comments

No comments yet. Be the first!

Leave a Comment

Please sign in or create an account to comment.

Revision History

Only the circuit's creator can access stored revision history.