Created by
Created October 17, 2017
Last modified October 17, 2017
Tags No tags.

Summary

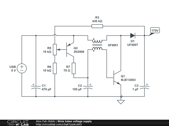
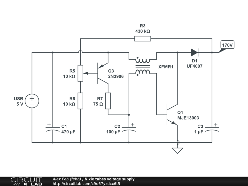
Simple Nixie tubes about 170V power supply


Description

Not provided.


Comments

No comments yet. Be the first!

Leave a Comment

Please sign in or create an account to comment.

Revision History

Only the circuit's creator can access stored revision history.