Created by
Created February 22, 2013
Last modified February 22, 2013
Tags No tags.

Summary

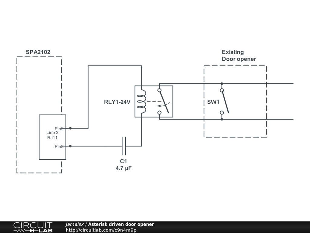
How to open door by calling asterisk extension


Description

Not provided.


Comments

No comments yet. Be the first!

Leave a Comment

Please sign in or create an account to comment.

Revision History

Only the circuit's creator can access stored revision history.