Created by
Created June 27, 2017
Last modified June 27, 2017
Tags 555-timer  

Summary

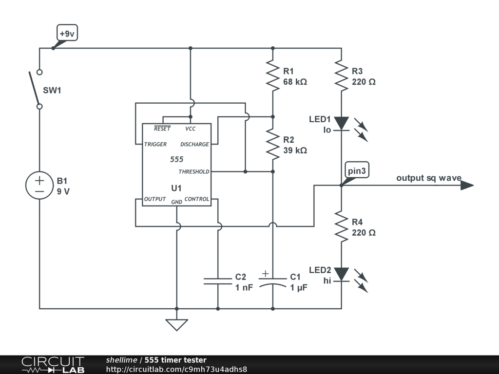
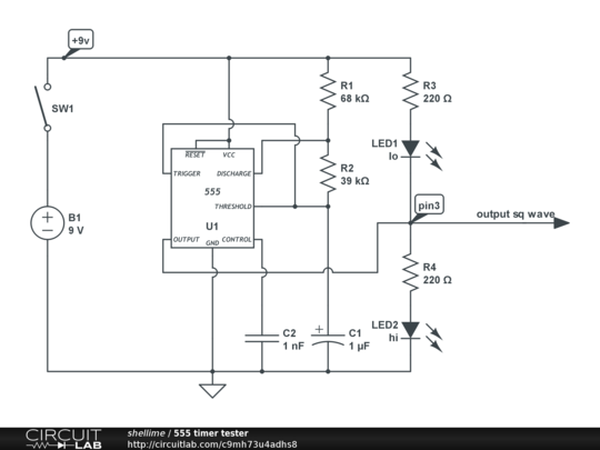
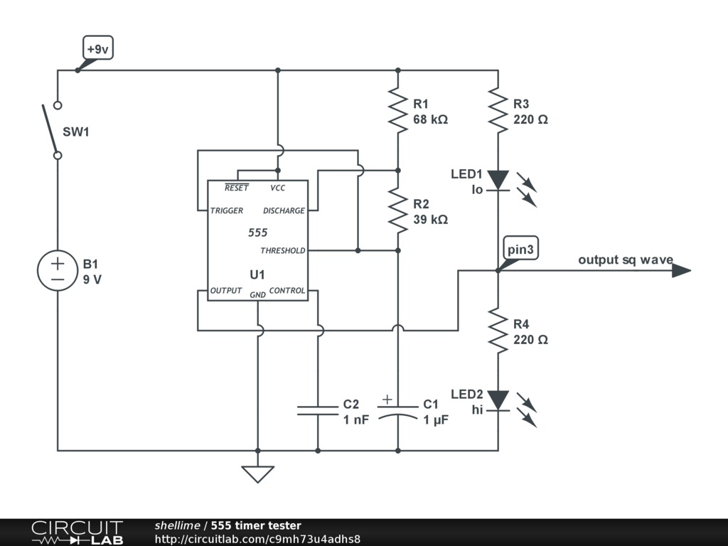
This is supposed to test 555 timers. I can't get the simulation to work, so i don't know if it works yet.


Description

Not provided.


Comments

No comments yet. Be the first!

Leave a Comment

Please sign in or create an account to comment.

Revision History

Only the circuit's creator can access stored revision history.